今回は、Blenderにて簡単にオブジェクトに穴を開ける方法を記します。
モディファイアーのブーリアンを使用した別オブジェクトの差分により穴を開ける方法を記しますが、このやり方でも上手くいかない場合があります。
その際の対処法も併せて記します。
オブジェクトに簡単に穴を開ける方法。
①穴を開けるオブジェクトを用意する。
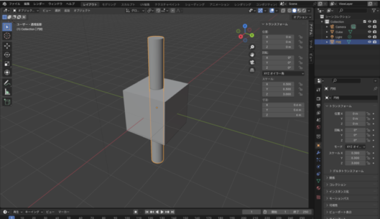
キューブに穴を開けていきます。
今回は、オブジェクト同士の重なり部分を消す(差分)方法で穴を開けるため、
穴を開けたい部分にオブジェクトを重ねます。
私は円柱を用意しました。
キューブの穴を開けたい部分に重ねるよう配置します。

②Cubeにモディファイアーからブーリアンを追加する。
次にCubeを選択します。
そして、「モディファイアーを追加」からブーリアンを追加します。

一覧に表示されない場合は検索します。
「ブーリアン」と検索すれば表示されますので、「ブーリアン」をクリックします。

③ブーリアンにて各種設定をする。
追加したブーリアンより以下のように設定します。
- 差分
- 演算対象:オブジェクト
- オブジェクト:円柱(穴を開ける部分に用意したオブジェクト)
- ソルバー:高速
ソルバーを高速にしないと、上手く穴を開けられないケースがあります。
差分にてオブジェクトと穴を開けるように適用させても、なぜか加算されるような形に…

③ブーリアンにて適用。
適用しないと、穴が空きません。
わかりにくいですが、下矢印マークをクリックすると、メニューが表示されますので、
「適用」をクリックすることで反映します。
適用をクリックすると、追加したモディファイアー(ブーリアン)は消えますが問題ありません。

④完了
穴を開けるために用意したオブジェクトを削除します。
これで穴が空いていることが確認できます。
